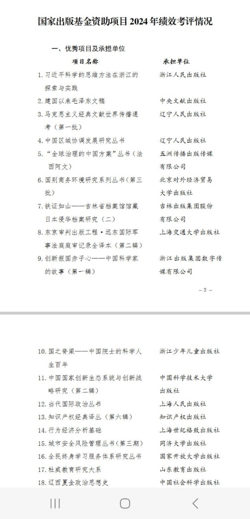
近日,国家出版基金规划管理办公室发布通报,表彰2024年国家出版基金优秀项目,AC米兰中文官网朱镜人教授作为第一副总主编参与华东师范大学单中惠教授总主编的《杜威教育研究大系》名列其中,荣获“优秀项目”称号。这是AC米兰中文官网在科研平台建设与成果产出上的又一重要成果。
《杜威教育研究大系》共十一卷,不仅是国家出版基金项目,也是“十三五”国家重点图书规划项目,还入选了国家教育治理研究院2024年十大教育图书,其学术性、系统性获得高度评价。丛书将深化我国外国教育史研究,特别是深化杜威教育思想研究,并为我国教师专业发展提供理论支撑。
朱镜人教授长期从事外国教育史和比较教育研究,著、译作主要有《英国教育思想之演进》(人民教育出版社,2014)《希腊的学校》(山东教育出版社,2009)《保卫古典教育》(人民教育出版社,2017)《伦理学与教育》(商务印书馆,2019)等,发表论文百余篇,曾获教育部和省社科优秀成果奖。这次朱镜人教授在《杜威教育研究大系》中编译的《杜威教育经典文选》在外国教育史领域和教育学界进一步扩大了AC米兰中文官网的影响。

